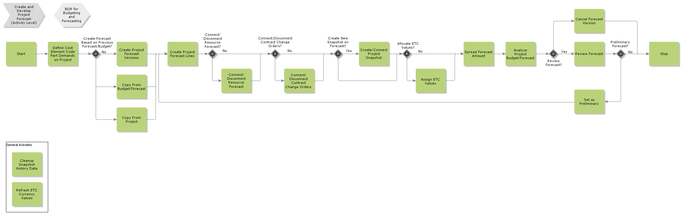
Spread Forecast Amount Project Forecasts Project Forecast Info Spread Forecast Amount Project Forecast Version Lines Cleanup Snapshot History Data Snapshot History Data - Cleanup Information Copy From Forecast Project Forecasts New Project Forecast Project Copy From Project Review Forecast Project Forecast Info Project Forecasts Project Connect Resource Forecast Define Cost Element Code Part Demands on Project Project BDR for Project Budgeting and Forecasting Cancel Forecast Version Project Forecasts Project Project Forecast Info Create Project Snapshot Project Forecasts Project Forecast Info New Project Forecast Project Analyze Project Budget/Forecast Project Forecasts Project Forecast Info Project Snapshot Details Project Budget Analysis Project Forecast Version Line Project Periodical Cost Graph Create Project Forecast Lines Project Forecast Info Project Forecast Version Lines Connect/Disconnect CCO Project Forecast Info Set as Preliminary Project Forecast Info Project Project Forecasts Refresh ETC Currency Values Create Project Forecast Versions Project Forecast Info New Project Forecast Project Forecasts Project Projects Allocate ETC Values
CreateandDevelopProjectForecast