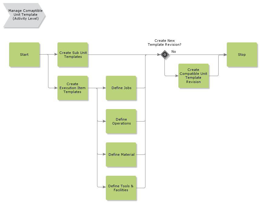
Create Execution Item Templates Compatible Unit Template Navigator Create Sub Unit Templates Compatible Unit Template Navigator Create Compatible Unit Template Revision Compatible Unit Template Navigator Define Tools & Facilities Compatible Unit Template Navigator Define Material Compatible Unit Template Navigator Define Jobs Compatible Unit Template Navigator Define Operations Compatible Unit Template Navigator
ManageCompatibleUnitTemplate