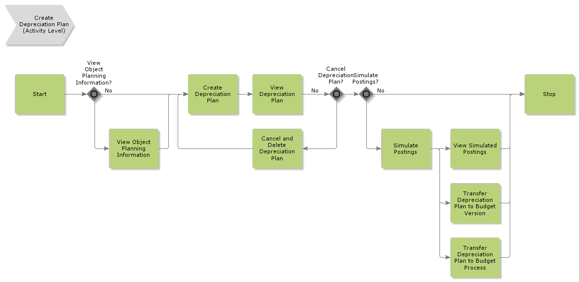
Transfer Depreciation Plan to Budget Version Depreciation Plan Depreciation Plans Simulated Posting Details View Simulated Postings Depreciation Plans Depreciation Plan Simulated Posting Details Create Depreciation Plan Depreciation Plan Depreciation Plans Cancel and Delete Depreciation Plan Depreciation Plan Depreciation Plans Simulate Postings Depreciation Plans Depreciation Plan View Depreciation Plan Depreciation Plan Depreciation Plan Details Depreciation Plans Transfer Depreciation Plans to Budget Process Simulated Posting Details Depreciation Plan Depreciation Plans View Object Planning Information Object Planning Information
CreateDepreciationPlan